Home
About Me
Resume
Contact Me
Home
About Me
Resume
Contact Me
Tyler Rood Design
Rood Food - UI/UX Design
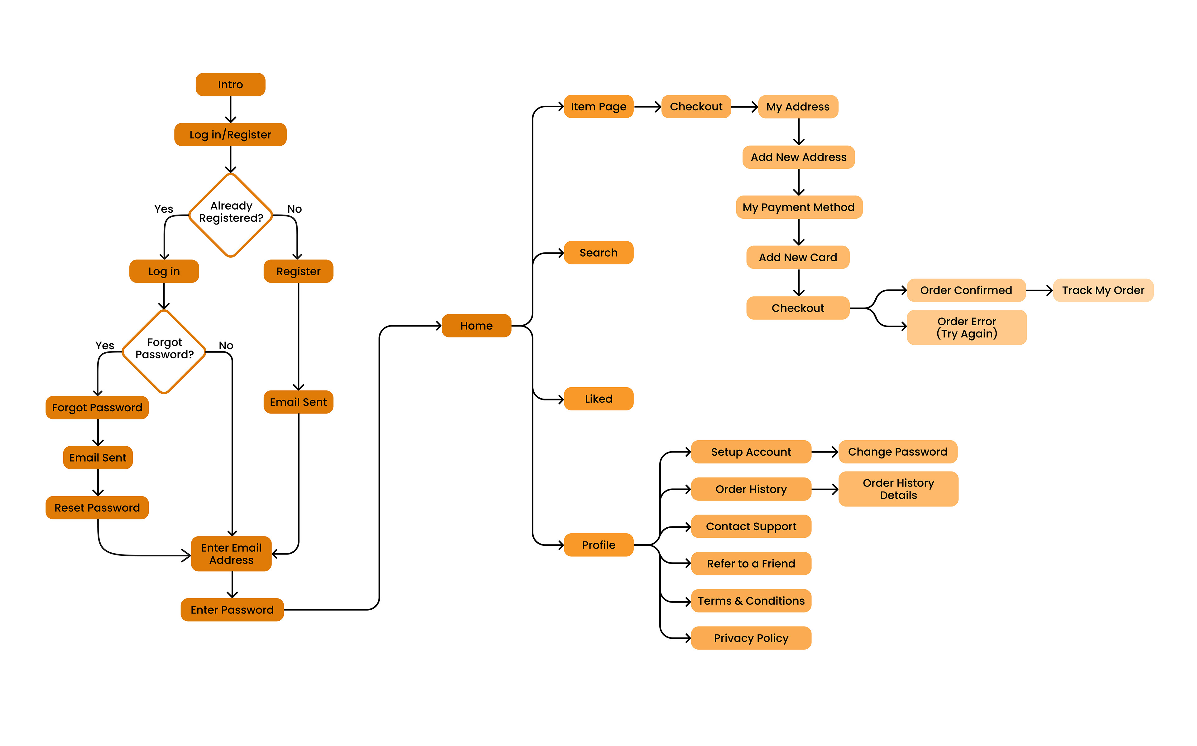
Sign In/Register Process
Address/Payment Setup
Home & Item Page
Search Feature
Basket & Liked Page
Checkout Process
Profile & Profile Settings
Logo Drafts
User Flow Sketch
User Flow
UI Colors, Icons, Text, and Other Items
↑
Back to Top